
AvoCado™ Precision Ripeness Calibrator
Allocated only through the LaStill Global Waitlist
4 followers
Allocated only through the LaStill Global Waitlist
4 followers
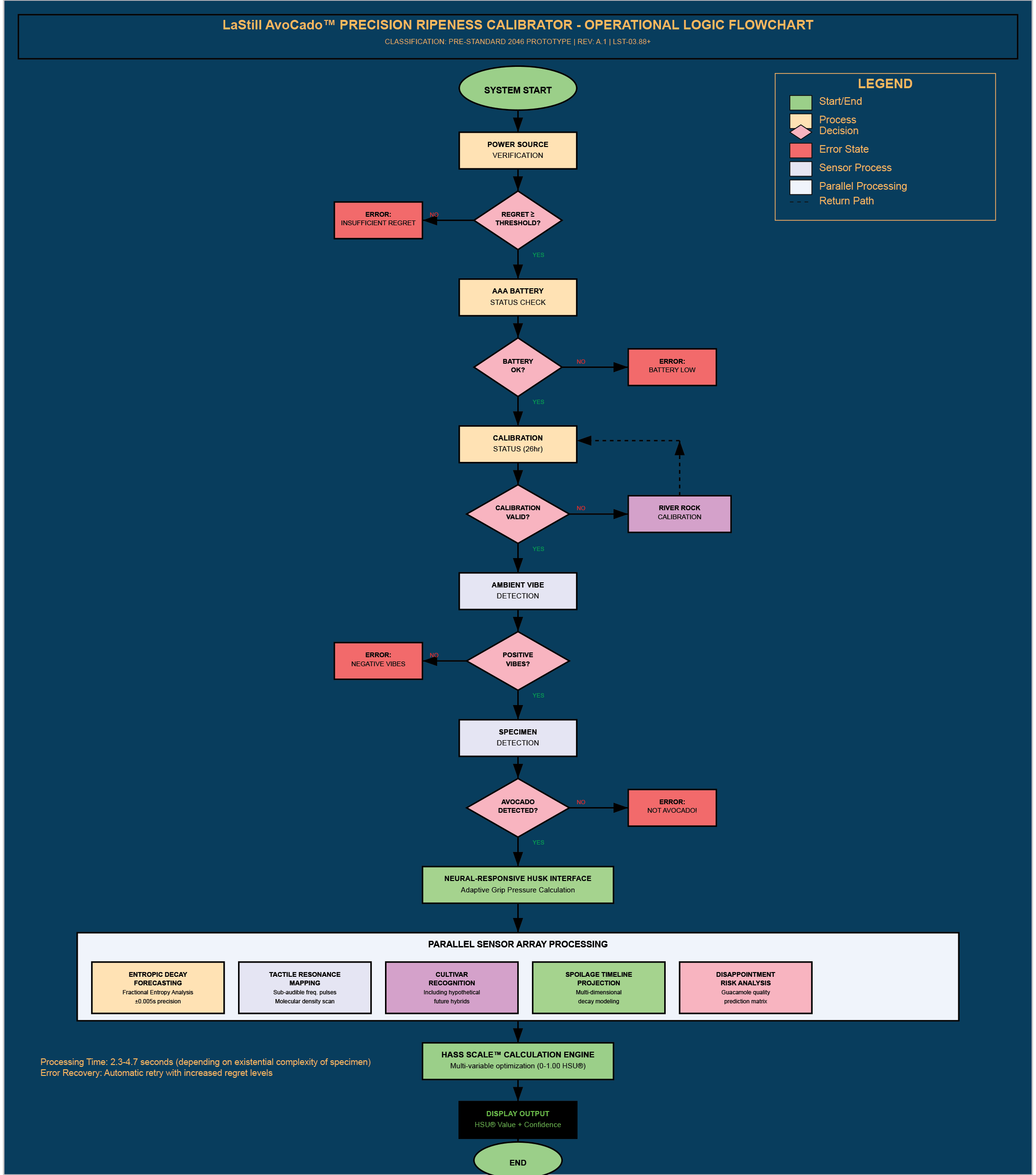
AvoCado™ Precision Ripeness Calibrator: Standard 2046 technology applied to avocado selection. Eliminates guesswork. Ensures optimal guacamole outcomes. LaStill's first non-tool product. Culinary professionals deserve better than hope.




