
Colony
An operating system for open organisations
1 follower
An operating system for open organisations
1 follower
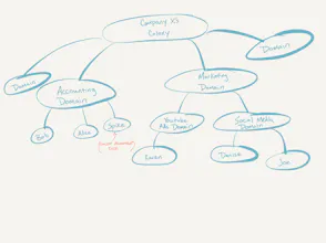
Colony is a framework for decentralized organizations Colony makes it easy for people all over the world to build company together online #ethereum #blockchain #futureofwork






